教育、社會流動性和創業精神
隨著越來越多的經濟部門從“1i戰略”轉向“2i戰略”和“3i戰略”,對高技能員工——技術人員、管理人員、科學家和其它專業人員——的需求也在增加。這種需求會加劇收入不平等。但是,如果能同時制定政策,擴大接受高等教育的機會,減少婦女和其它弱勢群體接受高等教育的障礙,讓他們也能憑藉技能獲得回報,能夠創業,這也能提高社會流動性34。這些條件既有助於社會穩定,也能提高經濟活力,二者都是中等收入經濟體發展成為高收入經濟體的必要條件。事實上,社會流動障礙可能會破壞經濟體超越“1i戰略”的計畫。
約束而不是詆毀精英
社會和經濟精英可能有創造性,也可能反對創造。對於一個希望迅速充實其人才庫的中等收入經濟體來說,降低精英的抱負可能會弄巧成拙。精英階層最有能力投資子女教育——加大投資,選擇更好的投資方式,父母背景得到的回報也越大35。精英們找工作和安排工作時也有最好的人脈。通過教育和專業獲得工作,精英女性最容易成為其他女性的榜樣。然而,精英們——類似於成熟大企業——需要約束,因為他們有力量影響制度。如果精英獨享教育和就業機會,獨吞資本和資產,限制外人染指,中等收入經濟體就會被精英圍獵:通過保護特權,扼殺創造。
人才投資與獎勵優秀人才
人不僅要有才華,關鍵還要能接受良好教育,可進入勞動力市場,有創業機會,能獲得商業融資,這些都是“2i戰略”和“3i戰略”的關鍵。決策者應特別注意讓婦女以及其他被排斥的邊緣化群體接受教育,並讓家庭在社會和經濟方面的流動性一代比一代強。
圖11. 在新興市場和發展中經濟體,很少有公司能得到風險資本或私募股權資本投資
註:該圖顯示了2018-2019年完成的交易中風險資本(左軸)和私募股權(右軸)投資的公司數量。根據世界銀行(World Bank)2020年6月收入分類法對經濟體進行分類(塞拉朱丁(Serajuddin)和哈馬德(Hamadeh),2020年)。EMDE=新興市場和發展中經濟體;GDP =國內生產總值。
從之前中等收入經濟體轉型高收入經濟體的成功經驗中,我們可以得出三個簡單的教育改革經驗:
·擴大獲得基本技能的機會:增加高中畢業生,擴大並深化人才庫。
·通過學生評估監測學習成果:衡量實現明確政策目標的進展。
·將教育改革納入國家經濟增長戰略:例如,在20世紀70年代初,隨著經濟減少對資源和農業的依賴,更多地轉向城市和工業,芬蘭改革教育,以滿足企業和不斷壯大的中產階級的需求。
壯大人才庫需要時間,過去的錯誤對國家的影響可能長達幾十年。儘管許多中等收入經濟體都擴大了高等教育,但那些後來邁入高收入行列的經濟體與那些沒有邁入高收入行列的經濟體之間的一個關鍵區別在於,前者從未動搖過對基礎技能的投入,培養了龐大的人才梯隊。對兒童來說,失去在校學習機會基本上是不可逆轉的;他們可能再也沒機會在之後的生活中學習。加強基本技能需要快捷高效的教育支出,因為教育支出本身並不能保證提高學習效果36。各經濟體可以考慮採用“逐步普及”的原則:隨著中小學教育質量提高,逐步增加高等教育投資,接收更多學生。
與此同時,相對於發達經濟體,中等收入經濟體不僅人才匱乏,而且在為現有人才分配任務方面也遠不如發達經濟體有效。例如,這些經濟體不能讓婦女和來自弱勢家庭的人憑藉才能得到充分回報,同時還保護特權家庭裡能力較差的人免受教育競爭的影響。
制定政策確保婦女、少數民族和其他才能未得到開發或回報的弱勢群體獲得平等機會,可能會提高經濟效率和公平。然而,在許多經濟體,父權制性別規範是根深蒂固的保護制度的一部分,限制了婦女的賺錢能力以及跨職業和代際的社會和經濟流動性。在經濟和社會權利有利於男性的地方,渴望經濟快速增長的中等收入經濟體必須努力給婦女同等機會。要制定製度和政策,消除將婦女及其它弱勢群體排除在教育、就業、商業融資和承包合同之外的現象,並為男女雙方提供育兒支援或靈活工作等政策。
在教育方面,制定政策為接受更長期教育的女孩提供獎學金或有條件的現金轉移支付,可以提高女性的受教育水平37。為了提高女學生對科學、技術、工程和數學(STEM)的興趣,輔導和資訊干預已被證明是最有效的方法之一38。然而,由於婦女面臨著社會、家庭和後勤方面的限制,包括家庭和育兒責任,因此,如果能用其它干預措施輔助解決這些限,女性教育的效果才能達到最佳。
利用數位技術
數位技術——如網際網路、行動電話、社交媒體和網路資訊系統——可以促進社會流動和人才開發。2009年,印度一位領先的科技企業家南丹•尼勒卡尼(Nandan Nilekani)受命開發Aadhar——印度的數字身份識別系統,為印度人積累數字資本(線上活動和數字支付的數字足跡)鋪平了道路。數字足跡成為數字資本,數字資本歸個人所有,獲得貸款時,可以選擇讓貸款人可以訪問個人的數字足跡。有關付款、收款、稅收和貸款償還的數字資料使評估財務信用成為可能。最近有一項研究稱,數字資本提高了印度的創業精神和商業收入,對小商販和經濟落後地區有利39。通過提供教學材料,數位技術還能為來自弱勢家庭的學生提供學習機會。
獎勵創新者和科學家,平衡人才流失與人才增長
學習高級技術需要大量投資。個人投資這些技能時期待自己學到技術後,能獲得回報40。然而,回報往往要去國外尋找。《2023年世界發展報告》(World Development Report 2023)指出,中等收入經濟體10%的高技術工人移民,西歐和北美對高技術工人的需求更大41。為了應對人才流失,報告建議母國擴大培訓高技術工人的能力,這樣即使有人移民,也仍有足夠數量的高技術工人留下。
各經濟體採取“3i戰略”時,可能需要利用本國僑民的知識和專業技術。如果移民與母國保持聯絡,甚至返回母國,高技術人才移民可以為母國帶來機遇。這對於烏克蘭等受衝突影響的經濟體尤其重要,因為這些經濟體的高技術人才大量外流。母國對高技術的需求增加時,散居海外的移民就會成為國內創新的重要人才庫。
隨著移民在國外學到技術,可能會使母國人才增多。母國會出現人才外流還是人才增多,各經濟體的情況不同,主要取決於母國對移民的政策。最有可能接觸到現代生產工藝和技術並將寶貴知識傳回母國的移民是有高技術的人,他們移民發達經濟體,在那裡擔任管理人員、專業人員或技術人員等職務(如圖12所示)。
新建和擴建優質大學——培養頂尖人才並促進創新的機構——需要高效的公共科研資助體系,還需要順暢的校企聯絡,以促進知識交流。對中等收入經濟體來說,最有效的做法是將公共投資集中在幾個戰略研究領域,如STEM、醫療衛生和能源轉型,資金分配基於績效,需要有競爭。與世界一流大學合作可以成為開發科研基地的一種戰略。
圖12. 擁有大量成功移民的國家知識轉移潛力最大
註:按技能和當前職業劃分的移民流動資料來自經合組織(OECD)DIOC 2010-11,涵蓋從200個來源國到34個經合組織(OECD)目的國的移民流動資料。圖中每個散點代表一個移民母國(或出生國)。x軸顯示每個母國15歲以上完成高等教育並居住在西歐或北美目的國的移民人數(包括AUT, BEL, FRA, DEU, NLD, CHE, USA, GBR, IRL, CAN, ESP, ITA, DNK, NOR, SWE);縱軸表示這些受過高等教育的移民在目的國擔任管理人員、專業人員或技術人員(即從事“好”職業)的比例。相關國家縮寫來自國際標準化組織(International Organization for Standardization,ISO),https://www.iso.org/obp/ui/#search。
為了鼓勵大學與行業交流知識,各經濟體可以為校企合作提供研發基金。政府也可以為與大學合作的企業提供稅收優惠。建立知識交流監管框架是關鍵,特別是規定,政府對享受公共資源的大學所產生的知識有智慧財產權。校企合作的一個理想結果是由大學教職員工、學生和博士後共同建立公司,私人投資者提供風險投資。大學之間也可以結成夥伴關係,為當地企業提供服務。
能源、排放和危機管理
廢除過時的制度安排——企業、就業、技術、私人合約、政策和公共機構——對於一個經濟體適當平衡投資、引進技術和創新至關重要。經濟繁榮時期,許多經濟體的破壞力量弱小,而危機往往能發揮巨大作用削弱保守力量,使其為創造力量讓路。
在能源方面,20世紀80年代的“石油價格衝擊”提高了礦物燃料的相對成本,並在加快投資提高能源效率和開發較清潔能源技術方面發揮了主要作用42。2007-2009年爆發了全球金融危機,恰逢可再生能源使用量大幅增加43。美國、中國和德國的可再生能源使用量迅速增長,部分原因是政府為解決危機頒布刺激計畫。今天,兩大危機——氣候危機和全球能源危機——合力推動低碳技術的快速發展(低碳技術的定義是減輕氣候變化影響的技術或應用)。
約束髮達經濟體,降低全球脫碳成本
隨著中等收入經濟體轉向“2i戰略”,他們將有機會加入低碳產品全球供應鏈,降低全球脫碳成本。然而,能否成功取決於發達經濟體是否在貿易政策上放鬆保護主義。發達經濟體的保護主義措施可能會成為影響全球能源轉型的禍根。
由於在全球經濟一體化的背景下協調貿易政策,之前已有幾批中等收入經濟體轉型為高收入國家。相比之下,如今中等收入經濟體的貿易環境不太明朗。各經濟體尚未就低碳能源產品供應鏈的關鍵規則達成一致意見。“本地化”補貼很可能會對生產轉移起到很大作用——使生產轉移到美國、歐盟,和越來越多爭取“生產回流”並提出本地含量要求的其它經濟體。例如,初始模型表明,美國《通脹削減法案》(Inflation Reduction Act)將大力吸引工業從其它主要生產國回流美國、墨西哥和加拿大44。實際上,高收入經濟體的這些補貼和保護主義措施可能將中等收入經濟體排除在低碳價值鏈之外。
要明確的一點是,鑑於全球向低碳能源轉型的正外部性和目前市場失靈的程度,在這一轉型過程中補貼可以發揮作用。但補貼不應區分國內供應商和外國供應商。價值鏈的每一個環節都應該放在產品生產成本最低的地方,以避免貿易保護主義報復和逐底競爭(最扭曲、效率最低的市場結構)。但受國內政治困擾的領導人很少支援這種全球理性思維。他們不太可能制定與全球經濟一體化方向一致的補貼,因為這種補貼將使供應鏈重構的收益流向總部設在其它國家的公司。
面對這一難題,發達經濟體的政策制定者應該認識到,向低碳能源轉型有很多好處,不僅有利於氣候,而且有利於中等收入經濟體的經濟發展。用保護主義措施將中等收入經濟體排除在全球價值鏈之外,會讓這些經濟體的企業和行業沒有機會獲得“干中學”的溢出效應。
為了接受中等收入經濟體並支援全球向低碳能源轉型,發達經濟體的政策制定者要更新貿易政策規則,限制綠色補貼、進出口管制,並明確規定其使用方式。一種選擇是用補充條款修改現有協定,就像《關稅與貿易總協定》(GATT)用第20條和第21條排除例外情況一樣。這些條款可以透明地表示,要在能源安全的基礎上實現公平轉型,所有經濟體都要培育國內新興產業。但是,補貼僅限於特定情況,例如開發和商業化低碳技術創新需要政府支援時。
讓排放與經濟增長脫鉤
收入不斷增長,提高了對能源的需求,這往往會加劇公眾對環境的擔憂,提高公眾對碳排放會導致氣候變化的認識。此外,隨著中等收入經濟體通過轉向“2i戰略”和“3i戰略”,以及推廣使用人工智慧和機器學習,提高經濟複雜性,它們對能源的需求將大幅上升。事實上,國際能源署(International Energy Agency,IEA)預測,2022-2026年全球資料中心對電力的需求將翻一倍以上,主要是因為人工智慧耗電量大45。
中等收入經濟體需要判斷,在經濟不斷增長的同時如何最好地減少碳排放——能源強度(一美元GDP消耗的能源量)和碳強度(單位能源的碳排放量)都減少。今天,經濟增長帶來的排放超過了降低能源強度和碳強度帶來的減排。為了使排放與經濟增長脫鉤,各經濟體政府要約束既得利益者,獎優罰劣,幫助低碳能源投資減輕風險:
·約束既得利益者:約束成熟企業的優勢對於提高能源效率、使排放與經濟增長脫鉤尤為重要。市場可競爭,讓能帶來價值增長的企業有發展機遇,有助於節能技術的推廣使用。例如,在喬治亞,市場集中度越高,能源效率越低。在阿根廷,技術工人佔比較高的公司更有能力採用先進綠色技術46。出口經濟體的排放強度往往低於非出口經濟體47。如果成熟企業受到約束,能源價格上漲很有可能迫使企業降低能源強度。從長期來看,能源成本的上漲通常能用效率提高完全補償48。一個主要挑戰是能源價格不能反映成本——經濟成本或生態成本。據估計,石油燃料顯性補貼的93%是中等收入經濟體提供的49。最有希望的方法是考慮用“碳總價”(total carbon price,TCP)的概念評估直接和間接碳價工具組合(包括能源消費稅和燃料補貼)產生的價格訊號50。
在電力行業,老牌國企主導著化石燃料發電,阻撓新企業進入,既得利益者的優勢應受到約束。
·獎優罰劣:提高低碳能源供應效率的最有效方法是電網營運商按“優劣”順序向市場供電。起點是運行成本最低的電站提供的最低電價,決定了電力批發價。應該讓能以零邊際成本(即只有微不足道的營運成本)提供可再生能源的供應商優先供電。按電力成本從低到高順序設計供電順序曲線——能源經濟學稱之為“優序曲線”(merit order curve)51。
·降低投資風險:中等收入經濟體太陽能和風能等低碳能源的資金成本是高收入國家的兩倍,高收入國家平均為3.8%,中高收入經濟體為7.2%,中低收入經濟體超過8.5% (如圖13所示)52。解決技術風險、開發風險和定價風險有助於激勵投資者——公用事業公司、銀行或其它機構——投資低碳能源。整個經濟體要統一降低風險的方法。這取決於技術許可、政策穩定性和社會接受度,以及減少技術、市場和監管風險53。降低風險可降低可再生能源項目的成本,並減少支援這些項目所需的公共財政規模。
圖13. 中低收入經濟體可再生能源的資本成本很高
註:圖中資料是2021年和2022年資料。
未來之路
30年前,小羅伯特·盧卡斯(Robert Lucas, Jr.)教授稱使韓國經濟驚人增長的發展戰略為“創造奇蹟”54。考慮到自韓國成為中等收入經濟體之後全球經濟的變化,如果目前的中等收入經濟體能夠在50年內完成韓國在25年內完成的轉型,也可以稱為“創造奇蹟”。如果他們能複製智利和波蘭等其它成功國家了不起的成就,甚至會更令人讚嘆。這正是孟加拉國、巴西、中國、印度、印度尼西亞、墨西哥、摩洛哥、南非、緬甸、越南等經濟體政府希望實現的目標。
要做到這一點,這些經濟體必須變得更有記紀律。它們必須把握好時機,從發展初期行之有效的以投資為主達到的簡單增長戰略(1i戰略)轉向特意制定政策加快投資,幫助從國外引進專門技術的2i戰略,然後才將大量資源用於創新(3i戰略)。換句話說,它們必須提高資本利用效率——無論是財力還是人力,無論是勞動力還是能源。
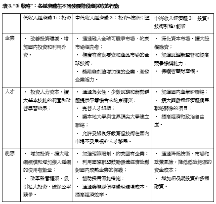
為此,這些中等收入經濟體必須摒棄長期以來對企業、人才和能源的偏見。這些經濟體必須認識到可靠資訊對塑造和加快結構變革的重要性,而結構變革一定會使收入和生活水平持久增長。這些經濟體要根據自己的特殊情況和所處的發展階段,按順序採取日益複雜的政策組合(如表3所示)。低收入經濟體可以只關注促進投資的政策,即“1i戰略”。一旦達到中低收入水平,就需要改變策略,將政策擴大到“2i戰略”,即投資+技術引進。達到中高收入水平後,這些國家就必須再次轉向“3i戰略”:投資+技術引進+創新。中等收入經濟體要漸漸提高經濟自由度,更開放和更明智地辯論政策,並且有政治勇氣時常改變頑固制度和長期存在的安排。
註:SOE = 國有企業。
尾註:
33. 坎寧漢姆(Cunningham)、埃德雷爾(Ederer)和馬(Ma)(2021)。
34. 社會流動性是指在一個國家收入階梯上的代際流動,允許孩子們與父母的收入地位不同。
35. 貝克爾(Becker)等人(2018)。
36. 安格里斯特(Angrist)等人(2023);世界銀行(World Bank)(2018)。
37. 喬杜裡(Chaudhury)和帕拉朱莉(Parajuli)(2010)。
38. 穆尼奧斯-布代(Muñoz-Boudet)等人(2021)。
39. 杜貝(Dubey)和普爾南達姆(Purnanandam)(2023)
40. 阿克吉特(Akcigit)、巴斯蘭澤(Baslandze)和斯坦切娃(Stantcheva)(2016)。
41. 世界銀行(World Bank)(2023)。
42. 彼特斯(Peters)等人(2012)。
43. 聯合國環境規劃署(UNEP)(2009)。
44. 巴蓋(Baqaee)和法希(Farhi)(2023)
45.https://time.com/6987773/ai-data-centers-energy-usage-climate-change/。
46. 阿爾博諾斯(Albornoz)等人(2009)。
47. 霍拉戴(Holladay)(2016);裡克特(Richter)和席爾施(Schiersch)(2017)。
48. 巴什馬科夫(Bashmakov)(2007);巴什馬科夫(Bashmakov)等人(2023)。
49. 布萊克(Black)等人(2023)。
50. 阿尼奧盧奇(Agnolucci)、根塞爾(Gencer)和海涅(Heine)(2024)。由於資料限制,標記為“能源稅”和“能源補貼”的TCP元件基於“淨”計算值(代表能源稅和補貼的實際值)。能源稅和補貼是根據特定年份特定司法管轄區某一特定部門使用的特定能源載體的零售價格與供應成本之間的“價格差距”估算的。然後彙總到各個部門、各種燃料和各經濟體的淨能源稅和補貼,從而得出全球值。關於該方法的更多細節請參見:阿尼奧盧奇(Agnolucci)、根塞爾(Gencer)和海涅(Heine)(2024)。
51. 阿尼奧盧奇(Agnolucci)、卡赫博德(Kakhbod)和厄茲達格拉爾(Ozdaglar)(2017)。
52.資金成本估值基於債務成本和股權成本。“債務成本”指為可再生能源資產提供貸款的成本。“股權成本”是項目開發商要求的股本回報率(國際可再生能源署(IRENA),2023年)。
53. 努特豪特(Noothout)等人(2016)。
54. 盧卡斯(Lucas)(1988)。 (投資彙編)
