2023年8月17日,央行發布2023年二季度中國貨幣政策執行報告。
1、貨幣政策釋放寬鬆信號,強調逆週期調節。
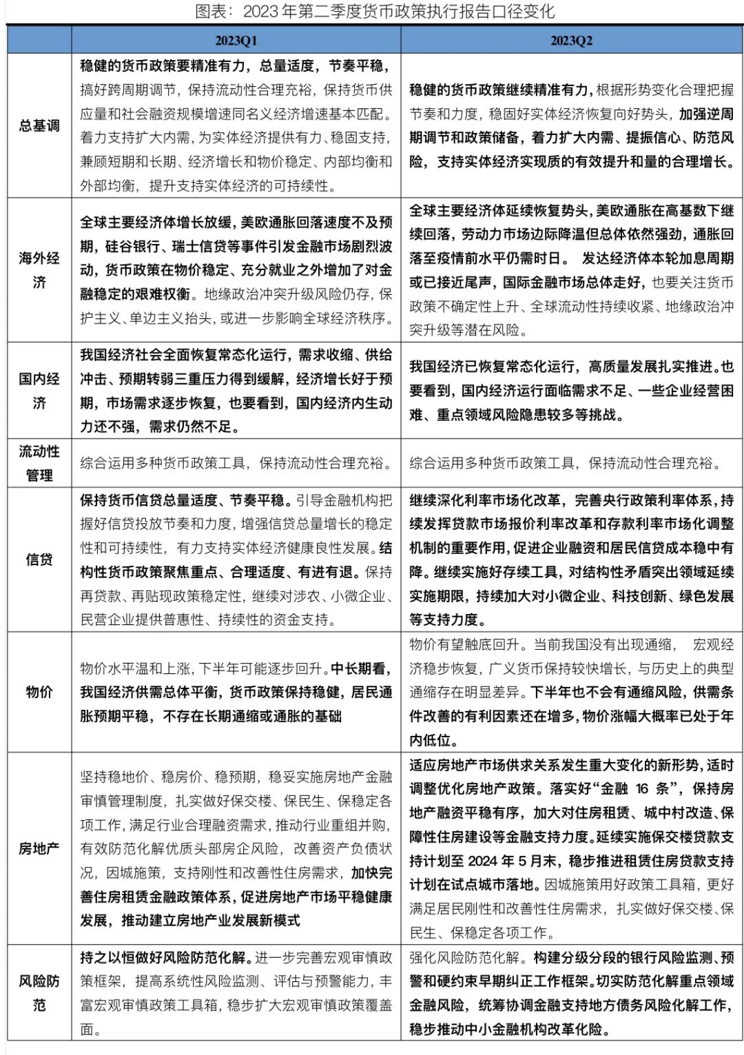
2023年二季度貨幣政策執行報告相比一季度有以下幾點值得關注:
1)國內經濟方面,央行判斷“已恢復常態化運行,高質量發展紮實推進”,但“面臨需求不足、一些企業經營困難、重點領域風險隱患較多等挑戰”。經濟一季度回升,二季度回落,總需求不足問題暴露。資產負債表仍待修復、房地產銷售低迷、實體經濟部門債務付息壓力大,經濟恢復的基礎尚不牢固,仍需加大宏觀調控力度。
2)海外方面,央行判斷全球經濟放緩、通脹繼續回落。美國二季度GDP環比折年率錄得2.4%,略高於今年一季度,日本GDP同比與一季度持平。4-6月,美國失業率保持在3.4%-3.7%的歷史低位,勞動力市場仍然有韌性。歷史經驗看美國短期或還有緊縮空間,但已進入尾聲,衰退依然是美國經濟演繹的基準情形。我們認為隨著美國加息週期進入末期,下半年人民幣的企穩趨勢逐漸確立,貨幣政策空間進一步打開。
3)通脹方面,央行判斷下半年不會有通縮風險。央行認為需求恢復時滯和基數效應影響下,7月CPI短暫轉負至-0.3%。未來隨著居民收入增長持續恢復,消費意願穩步回暖,大宗消費和服務消費逐步回升,物價漲幅大概率已處於年內低位,下半年不會有通縮風險。當務之急是把發展放在首要任務,全力拼經濟。
4)總定調“穩健的貨幣政策繼續精準有力”,刪去“搞好跨週期調節”表述,新增“加強逆週期調節和政策儲備”。經濟增速低於潛在增長水平,就業形勢嚴峻、頭部房企風險暴露、民間投資疲軟,需要有力的穩增長政策發力。央行Q2報告提出“加強逆週期調節和政策儲備”,與724政治局會議表述一致,新增“著力擴大內需、提振信心、防範風險”,反映政策發力穩經濟的決心。
5)流動性合理充裕,注重發揮總量和結構雙重功能。流動性方面,央行綜合運用降準、再貸款再貼現、中期借貸便利、公開市場操作等多種方式投放流動性,保持流動性合理。預計本月1年期與5年期以上LPR調降10-15bp,同時近期存款準備金率也有望調降,提振市場信心。信貸方面,央行強調“保持貨幣信貸合理增長”“繼續實施好存續工具,對結構性矛盾突出領域延續實施期限,持續加大對小微企業、科技創新、綠色發展等支持力度”,並在專欄3裡提到今年結構性貨幣政策工具在把握“進”、“退”平衡中發揮積極作用。截至2023年6月末,結構性貨幣政策工具餘額約6.9萬億元,約佔央行總資產的16%,與歐元區、英國和日本基本處於同一水平。
6)利率方面,延續降成本表述,新增“發揮政策利率引導作用”。央行Q2報告強調“繼續深化利率市場化改革,完善央行政策利率體系,持續發揮貸款市場報價利率改革和存款利率市場化調整機制的重要作用”。對於存款利率,6月8日起國有銀行開啟了新一輪存款降息,有效降低銀行負債端成本。對於貸款利率,6月、8月短期政策利率和中長期政策利率分別合計下行20bp、25bp,落實金融讓利實體與房地產,推動降低貸款成本,支持信貸有效需求回升。
7)房地產方面,新增“適應房地產市場供求關係發生重大變化的新形勢,適時調整優化房地產政策”。2023年二季度以來,房地產銷售疲弱,土地市場偏冷,明顯拖累經濟。我們此前提出“是該穩樓市了”“取消此前房地產市場過熱時期的限制性措施”“促進軟著陸,防止硬著陸”。2023年已有百餘城出台房地產調控政策250餘次,4-5月地方政策放鬆頻次邊際放緩。7月以來央行、住建部等密集發聲,支持剛性和改善性住房需求。央行Q2報告提出“加大對住房租賃、城中村改造、保障性住房建設等金融支持力度。延續實施保交樓貸款支持計劃至2024年5月末,穩步推進租賃住房貸款支持計劃在試點城市落地” 。
2、從利率來看,實體經濟貸款利率持續處於歷史低位
央行繼續發揮LPR改革和存款利率市場化調節機制的作用,推動個人和企業融資成本下降,成果顯著。2023年6月,貸款加權平均利率降至4.19%,同比下降22bp。個人住房貸款利率、一般貸款利率和企業貸款利率均仍處於歷史較低水平,分別較去年同期下降51bp、28bp和21bp,表明金融對實體經濟的支持力度持續增強,降低企業融資成本顯著。
從短端利率來看,近十日DR007利率中樞在1.73%,維持在政策利率以下,流動性較為寬鬆。從長端利率來看, 10年期國債利率自3月以來持續下行;從票據利率來看,各期限在7月中上旬升高,隨後逐漸回落,信貸需求修復緩慢。
未來,央行將努力鞏固好前期貸款利率下行成果。一是健全市場化利率形成和傳導機制,完善中央銀行政策利率體系,引導市場利率圍繞政策利率波動。二是繼續發揮貸款市場報價利率改革效能,穩定銀行負債成本,引導企業貸款利率下行。
3、從通脹來看,CPI和PPI雙雙負增長,打開貨幣政策空間
CPI方面, 7月CPI同比-0.3%,前值0%,同時環比由6月的下降0.2%轉為上漲0.2%。食品分項環比為負,大幅拖累CPI。扣除食品和能源價格的核心CPI同比上漲0.8%,較上月提升0.4個百分點
PPI方面, 7月PPI同比-4.4%,前值-5.4%。PPI環比下降0.2%,降幅較上月收窄0.6個百分點,主要為生產資料和生活資料的環比改善。7月CPI和PPI雙雙負增長,意味著實際利率上升,企業和居民融資成本上升,打開降息空間。
4、擴大內需箭在弦上
在一季度經濟顯著復甦後,二季度總需求不足問題暴露。7月24日會議釋放重大利好,預計下半年將重回復甦軌道。二季度GDP同比增長6.3%,兩年復合增長3.3%。消費、房地產、出口拖累明顯,基建和高端製造業投資支撐。
從PMI看,生產和內需有所回升。7月製造業PMI為49.3%,較6月回升0.3個百分點,但仍處於榮枯線以下。7月大、中、小型企業PMI分別為50.3%、49.0%和47.4%,較6月上升0.0、0.1和1.0個百分點。需求不足,中小企業復甦不穩固,仍需政策支持。
從金融數據看,社融觸底、M2持續放緩,預示政策空間打開。7月社融同比增長8.9%,新增社融5262萬億元,較上年同期少增2703億元。主要受信貸拖累,尤其是居民信貸大幅回落。M2、M1同比增速分別較6月回落0.6個百分點、0.8個百分點,剪刀差走闊,指向地產交易不活躍、企業投資擴張意願弱。
“三駕馬車”中,投資發力,消費與出口亟待提振。1)基建投資乏力。基礎設施建設投資(不含水電燃氣)同比增長4.6%,較6月下行1.8個百分點。2)促消費迫在眉睫。7月社會消費品零售總額同比增長2.5%,較6月回落0.6個百分點。3)房地產銷售繼續承壓。7月商品房銷售面積和銷售額同比分別為-23.8%和-24.1%,分別較6月回暖4.3和0.9個百分點。4)出口受外需拖累。7月出口(以美元計價)同比-14.5%,降幅較上月擴大2.1個百分點;7月新出口訂單為46.3%,持續下滑。
5、從海外經濟來看,經濟維持下行趨勢,通脹持續回落,預計美聯儲加息週期即將結束
1)美國經濟增長放緩,歐洲經濟持續下行。2023年6月美國ISM製造業指數錄得46%,處於2020年5月後的最低點。歐元區二季度GDP同比0.6%,略高於預期;但7月製造業PMI終值為42.7,為38個月以來新低,同時7月ZEW經濟景氣指數錄得-12.2,創2021年以來新低。
2)美國與歐洲通脹持續回落。6月CPI同比從5月的4.0%大幅回落至3.0%,主因能源分項同比-16.7%拖累,核心CPI同比4.9%,創2022年以來新低。歐元區7月CPI為5.3%,低於6月的5.5%,較去年12月下降3.9個百分點,通脹持續回落,但核心通脹同比5.5%,與6月持平。英國7月CPI為7.9%,較去年12月降低2.6個百分點。
3)發達經濟體維持加息,但政策緊縮步入尾聲。7月美聯儲加息25bp至5.25%-5.50%,自6月暫停加息後再次重啟,但衰退依然是美國經濟演繹的基準情形,基本進入加息尾聲。7月歐洲央行將三大主要利率均上調25個基點,符合市場預期,自一年前開啟加息以來,已連續9次加息共425個基點。但多位歐洲央行官員表示,9月有可能暫停加息,並且接近完成貨幣緊縮。
展望海外經濟,經濟復甦動能較弱,高通脹的下降速度較慢,“加息潮”尾聲階段全球金融穩定風險上升。其一、全球經濟總體延續恢復勢頭,但歐美製造業處於衰退區間,在地緣衝突、通脹壓力等影響經濟復甦動能表現一般。其二,美歐通脹繼續回落,歐元區核心HICP和英國CPI略有回升但依舊相對高位,未來通脹下降的幅度與速度仍需觀察。其三,貨幣政策不確定性上升,主要發達經濟體貨幣政策延續收緊態勢,但步伐有所放緩存在重啟加息可能。其四,儘管美歐監管機構迅速有力應對銀行業危機,但全球金融市場避險情緒和流動性收緊風險依然存在,金融穩定風險上升。
6、展望未來,貨幣政策保持寬鬆,加大逆週期調節,“一攬子政策”推動經濟復甦
貨幣政策延續寬鬆基調,新一輪降準降息可期。下週LPR將跟進調降,啟動“OMO-MLF-LPR-貸款利率”鏈條。央行在2023年上半年金融數據發布會中表示“加大宏觀調控力度”“合理運用存款準備金率、中期借貸便利、公開市場操作等多種貨幣政策工具”,預計本月1年期與5年期以上LPR調降10-15bp。同時,近期存款準備金率也有望調降,提供中長期流動性,配合一攬子政策發力。
預計新一期政策性開發性金融工具將適度加量,接棒專項債。結構性工具將加強力度,例如向專精特新等優質企業落地科技創新再貸款,向超大特大城市的老舊小區改造提供PSL定向支持等。
樓市與股市有望成為經濟復甦的兩大抓手。預計房地產政策將邊際優化,各地“因城施策”支持城中村改造,加快下調存量房貸利率,滿足居民剛性與改善需求;二季度會議釋放“活躍資本市場、提振投資者信心”這一增量信息,預計將通過發揮股市財富效應以刺激消費。同時,財政政策將持續發力,以新能源為代表的新基建成為重點方向。(任澤平)
