摘要
- 穩定幣主要作為鏈上交易的“現金”或“基礎資產”使用,同時在跨境支付、資金管理和代幣化等新興場景中嶄露頭角,為傳統金融服務提供了更快捷、更低成本和更靈活的替代方案。
- 通過掛鉤機制,穩定幣兼具加密資產的優勢與傳統貨幣的價值穩定性。無論是由法幣及加密貨幣抵押,還是採用演算法控制,這樣的掛鉤機制都面臨挑戰。隨著技術和監管制度與時俱進,許多挑戰均有望解決,但潛在的利益衝突及久期風險帶來的盈利挑戰,仍然是需要審慎考量的關鍵因素。
- 目前穩定幣市場以Tether (USDT)和USD Coin (USDC)等法幣抵押型穩定幣主導市場,各自具有鮮明的特點。將其與港幣等傳統掛鉤貨幣比較後不難發現,實現成功掛鉤的關鍵在於維持充足的市場信心,以防止出現“擠兌”局面。
- 穩定幣市場目前持有的美債僅佔短期美債發行總量的3%。如果穩定幣市場持續呈指數級增長則可能會帶來影響,但關鍵在於這種增長是否只是替代了原有的需求。由於主流穩定幣主要與美元掛鉤,因此美元的主導地位不僅未被撼動,甚至可能更加鞏固。
在日新月異的數字金融領域,近期的市場熱潮令穩定幣成為備受矚目的焦點。美國乃至全球範圍內的一系列立法舉措,凸顯了穩定幣在加密貨幣生態系統中的重要性與日俱增。今年6月,Circle公司完成了備受期待的首次公開募股(IPO),進一步提振了市場熱情,該公司股價高峰時期累計上漲超過700%。
穩定幣市場增長迅猛,其市值從2019年的約30億美元一路飆升至2025年第二季度的2,300多億美元。本文將圍繞著穩定幣的運作機制、主要市場參與者及應用場景等方面,帶您深入瞭解穩定幣的複雜性,並探究穩定幣對美債和美元等傳統金融資產的潛在影響。
穩定幣的應用場景
穩定幣作為連接法幣體系與加密世界的重要橋樑,目前主要在鏈上交易中充當“現金”或“基礎資產”的角色。加密資產投資者在買賣其他加密貨幣時,常以穩定幣作為儲值工具或“備用資金”,從而無需頻繁兌換回法幣,避免匯兌損耗。在各大交易平台上,主流加密貨幣交易對多以穩定幣報價,助力資金快速流轉,實現高效定價。此外,穩定幣還可作為永續合約、期貨及期權平台的抵押品,相較於波動性較大的加密資產,其基差風險更低。
除上述主要用途外,穩定幣在其他領域亦展現出廣闊的應用前景,儘管多數尚處於初步發展階段,但其潛力不容小覷。這些基於穩定幣的創新方案有望成為部分傳統金融服務有吸引力的替代選項。
1. 跨境支付與匯款
穩定幣有望實現全天候的跨境結算,資金幾分鐘即可到帳,手續費也更為低廉。它們就像能隨時隨地傳送的數字美元或歐元,堪比“貨幣版電子郵件”。
2. 資金管理與存款
企業可將穩定幣作為營運資金持有,通過代幣化現金管理方案獲取收益,並根據實際需求在全球範圍內結算應付款項。在難以獲得美元的高通膨國家,個人亦可將穩定幣作為儲值工具——如委內瑞拉等地已出現相關的應用案例。
3. 資產代幣化
穩定幣可為代幣化資產提供結算支援,為募資、股權及債務融資等資本市場核心功能開闢新路徑。隨著代幣化存款、代幣化共同基金、現實世界資產及其他鏈上證券日益融入全球資本市場生態,穩定幣成為買賣此類資產時用作即時結算的“現金”。
代幣化技術能夠將特定資產及其全生命周期通過證券化的形式實現鏈上管理。在此過程中,穩定幣本質上承擔了發行、交易及交易後結算中的現金支付職能。鏈上證券可借助穩定幣實現原子級“貨銀對付”,確保資產與資金同步交割。
代幣化為傳統資本市場帶來了另類選擇,使證券真正實現可程式設計化,提升結算效率、降低成本,並賦予產品更大的靈活性。然而,法律合規及網路安全等問題仍需持續關注。為應對潛在的行業變革,部分傳統金融機構(如銀行和券商)已積極將區塊鏈技術整合至自身繫統,以捕捉新興機會。
回歸本質:穩定幣的“掛鉤”機制如何運作?
穩定幣是一種加密貨幣,旨在通過與一種特定資產或一籃子資產(通常為美元等法定貨幣)“掛鉤”。通過掛鉤機制,穩定幣兼具加密貨幣的優勢和法幣的穩定性。掛鉤機制有如下幾種運作方式:
1. 法幣抵押。法幣抵押型穩定幣是目前最為典型,也是使用最廣泛的穩定幣類型之一。此類穩定幣由發行人以1:1的比例持有的法定貨幣儲備支援,以確保該穩定幣能夠按照其掛鉤價值兌換為法定貨幣。相關例子包括Tether (USDT)和USD Coin (USDC)。
2. 加密貨幣抵押。此類穩定幣由其他加密貨幣資產、而非法定貨幣作為抵押品。為應對抵押資產的價格波動,這類穩定幣通常需要超額抵押。例如,DAI就是一種由以太坊(ETH)和其他加密貨幣支援的去中心化穩定幣。
3. 演算法控制。演算法穩定幣沒有任何抵押品支援,而是利用演算法來控制供應量。如果價格高於或低於某個閾值,演算法會自動增加或減少供應量以穩定價格。相關例子包括Ampleforth (AMPL)和Terra(崩盤前的LUNA)。
主要法幣抵押型穩定幣(USDT、USDC)佔總市值約84%
穩定幣真的穩定嗎?
縱觀歷史,所有主流穩定幣都經歷過大幅價格波動,有些甚至以脫鉤告終。穩定幣歷史上最嚴重的幾次波動,都是投資者信心受損所致,具體原因包括加密貨幣/銀行業風險事件溢出效應、重大駭客攻擊和系統漏洞等。市場運行發生技術故障也可能造成暫時的價格錯位:例如,法幣通道和銀行接入故障可能導致贖回管道變慢或交易對手方改變;鏈上流動性結構顯著失衡可能會機械性地推動價格波動;市場結構性摩擦(例如交易市場分散),也可能會延緩套利過程。
我們接下來將回顧主流穩定幣短暫的發展歷程,幫助讀者瞭解穩定幣相關的潛在風險。同時也應注意,隨著科技進步和監管框架不斷完善,其中許多挑戰有望得到解決。
Tether (USDT)
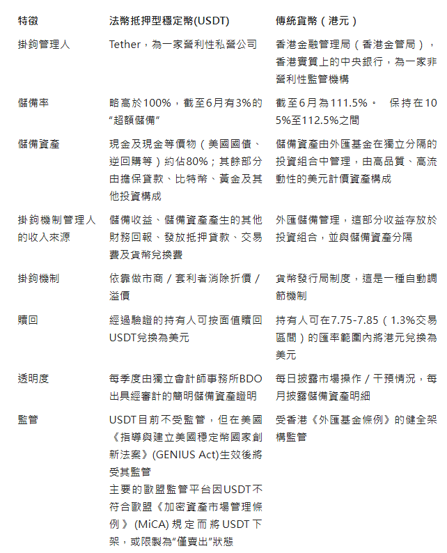
USDT目前居於穩定幣市場主導地位,約佔三分之二市場份額。該幣種於2014年以Realcoin之名推出,之後更名為Tether;早期通過比特幣Omni層網路發行,隨後拓展至以太坊(ERC 20,2017年)、波場(TRC 20,2019年)等多條區塊鏈。得益於眾多加密貨幣交易所對USDT交易的廣泛支援,同時作為使用頻繁的主要交易對,USDT擁有極高的流動性。USDT發行方Tether是一家離岸(英屬維京群島/中國香港)營運公司,受到的直接審慎監管相對較少。
Tether抵押資產的具體構成一直備受爭議。2021年,美國商品期貨交易委員會曾對Tether處以4,100萬美元罰款,原因是該公司涉嫌在2016年至2018年期間就儲備資產及構成作出不實陳述。對此,Tether承諾此後每季度公佈儲備資產證明,隨後還大幅調整了儲備資產,轉而增持短期美債和逆回購,並在2022年底前清空了商業票據持倉。根據2025年第二季度由會計師事務所BDO出具的儲備資產證明,USDT擁有100%的儲備資產支援並略有超額儲備,其中現金或現金等價物(如短期美債、逆回購)約佔其儲備資產的80%;其餘儲備資產包括擔保貸款、比特幣、黃金及其他投資。
如下圖所示,USDT歷史上曾出現數次重大價格偏離事件。
歷史上曾發生數次重大價格偏離事件,通常是投資者信心受損所致
USDT歷次重大價格偏離
USD Coin (USDC)
USDC由Circle和Coinbase於2018年推出,被視為目前最“合規”的法幣抵押型穩定幣之一。Circle作為一家美國本土企業,持有美國大多數州的貨幣轉帳牌照、紐約州虛擬貨幣業務牌照BitLicense、新加坡主要支付機構牌照以及歐盟電子貨幣(MiCA)牌照。
USDC的儲備資產僅包括現金、短期美債和逆回購。這些資產存放在受監管的美歐銀行,以及由貝萊德管理並在美國證券交易委員會註冊的政府貨幣市場基金中。儲備資產採用獨立管理模式,持倉明細公開透明。德勤每月出具儲備資產證明報告,其中包含發行人經審計的財務報表。發行/贖回均須執行客戶身份驗證(KYC)流程,同時高度配合執法機構,例如遵守美國外國資產控制辦公室的制裁法規。
儘管USDC的市值接近USDT的40%,但其交易量卻遠低於USDT,因此流動性較低(見圖3)。除2023年3月10日至12日期間矽谷銀行危機爆發導致USDT價格大跌外,USDT的價格鮮少出現大幅偏離。當時,由於資金大量湧入USDT避險,USDT交易價格出現了明顯溢價。
儘管USDC的市值接近USDT的40%,但其交易量卻遠低於USDT,流動性也較低
USDT與USDC日均交易量比較(百萬美元,30天移動平均值)
TerraUSD (UST)
TerraUSD (UST)曾是一種演算法穩定幣,通過與加密貨幣Luna之間的演算法機制與美元保持1:1的價值掛鉤。UST在崩盤之前,市值最高曾達到約180億美元。2022年5月,受市場波動,以及投資者對基礎機制失去信心的雙重影響,UST出現嚴重脫鉤並跌至0.30美元的低點。UST的崩盤導致投資者損失慘重,並引發了加密貨幣市場的整體下跌,最終導致Terra生態系統崩潰,其姊妹代幣Luna也隨之崩盤。
除UST外,其他一些知名演算法穩定幣也相繼以脫鉤告終,包括Iron Finance發行的IRON(採用TITAN代幣的雙代幣模式)、由Waves區塊鏈支援的Neutrino USD (USDN)等。
DAI
DAI是目前最具代表性的加密貨幣抵押型穩定幣,由MakerDAO發行,以1:1的比例與美元掛鉤。DAI採用去中心化運作模式,並實行超額抵押。最初,DAI僅由以太坊作為抵押,但後來逐步擴展至包含以太坊變種和wBTC在內的多種加密資產。此後,DAI於2020年底通過掛鉤穩定模組將抵押品擴展至其他穩定幣,並在2021年引入現實世界資產,顯著增強了掛鉤機制的穩定性。DAI是典型加密貨幣抵押模式的範例,而其他一些同類產品(如USDe)則採用另一種依賴鏈外避險的模式。
DAI的一個核心特徵是超額抵押,這意味著存入的抵押品價值高於所發行之DAI的價值。使用者可通過將其抵押品鎖定在“金庫”中來鑄造DAI。他們需要支付一筆穩定費(費率會浮動調整),且必須將抵押率維持在特定的清算比率以上。若金庫的抵押率低於該比率,系統將自動拍賣抵押品來抵消未償付的DAI價值,從而確保系統的穩定性。
DAI價格的大幅波動主要源於其儲備資產的風險傳導效應。例如,2020年3月以太坊暴跌,以及2022年5月Terra/UST的崩盤事件均導致DAI出現溢價交易,即價格超過1美元。值得一提的例外情況發生在2023年3月矽谷銀行/USDC危機期間,當時由於DAI在掛鉤穩定模組中持有大量USDC敞口,價格一度跌至0.80美元上緣附近。不過,DAI價格在24小時內已基本恢復正常。DAI還曾因流動性失衡而發生幾次小幅價格偏離,但通常會在數小時內得到修復。
“掛鉤”機制:法幣抵押型穩定幣與傳統貨幣的比較
“掛鉤”機制無疑是穩定幣最根本的特徵。若將法幣抵押型穩定幣領域與傳統金融市場進行類比,最貼切的例子當屬港元等與美元維持固定匯率的貨幣。接下來我們將以港元為例,闡釋掛鉤機制的運作原理,以及如何建構持久有效的掛鉤機制。
港元與美元的聯絡匯率制度被廣泛視為歷史上最成功的掛鉤機制之一。該機制曾經歷無數極端市場狀況的考驗。在1997年亞洲金融危機期間,當其他幾種亞洲貨幣被迫與美元脫鉤並最終放棄固定匯率時,港元卻堅守制度,還安全度過了2008年全球金融危機、2015年中國股市暴跌、2019年社會運動以及2020年新冠疫情引發的市場巨震等多個動盪衝擊,每次都經受住了避險基金巨額空頭倉位的壓力。
實現穩定掛鉤制度的秘訣並不複雜,關鍵在於維持充足的市場信心以防止“擠兌”發生。這主要依賴於兩大原則:
- 首先,承諾維持100%或更高的資產儲備率。
這對於向市場保證隨時都能全額兌付至關重要。
- 其次,儲備資產組合的配置策略應以應對大規模贖回事件為首要目標,而非追求財務回報。
這樣才能確保在正常和受壓的情況下都能保持兌付能力。
然而,始終如一地遵循這兩項原則並非易事,這也是為什麼在貨幣匯兌歷史上出現許多掛鉤機制失敗的原因。接下來,我們將市值最大的穩定幣USDT與港元進行比較,以探討潛在的風險所在。
需要注意的是,穩定幣市場格局發展迅速,一些替代型穩定幣(例如USDC)也在變得更加符合規管,但在參與時仍有幾個方面需要審慎考慮。
1. 儲備資產財務回報帶來的利益衝突。
這個結構本身就存在一個誘因,即想為儲備資產組合追求更高的財務回報,而這情況卻容易導致利益衝突,因為發行方股東可從更高的財務回報中獲益,而一旦掛鉤機制受損,損失卻由代幣持有者承擔。
為了追求回報而轉向持有非現金等價資產(包括長期國債、低品質信貸、貸款或方向性交易),往往會導致風險加劇。即使是優質資產,在緊急情況下也可能難以迅速變現。當贖回規模超過可立即變現的現金及現金等價物時,便可能需要強製出售資產,從而造成損失。股票、大宗商品及其他加密資產等方向性頭寸,也可能會帶來市值波動風險。假如這些損失削弱了緩衝效力,市場信心或會因而動搖。一旦贖回機制失靈或儲備流動性耗盡,二級市場的價格可能會跌破面值。若無法及時、大規模按面值贖回,資產可能會持續出現折價,折價幅度也不斷擴大,最終觸發“擠兌”現象。
2. 久期風險對盈利能力的挑戰。
作為儲備資產持有的短期美債等現金等價工具,可以為穩定幣發行人產生利息收入,這被稱為儲備收益。發行人可以選擇保留這部分收益而不分配給代幣持有人,因而成為了他們的主要收入來源。在當前的高利率環境下,美元現金收益率達到4%以上,為發行人帶來了可觀的儲備收益。然而,這也意味著發行人面臨著重大的久期風險,即對利率變動高度敏感。
隨著聯準會重啟降息周期,穩定幣發行人的盈利能力能否保持韌性或許受到人們關注。
對金融市場的影響
1. 美國國債市場
據Tether披露,截至2025年第二季度末,其持有的美債規模突破1,270億美元14,使其成為全球最大的美國政府債務持有人之一。整個穩定幣行業持有的美國國債估計接近2,000億美元,其中以短期美債為主,約佔6.2兆美元短期美債發行總量的3%。截至目前為止,這一規模尚不足以顯著影響美債市場的供需平衡。
話雖如此,如果穩定幣市場持續呈指數級增長,則可能會成為日益重要的市場驅動因素。然而,關鍵在於穩定幣發行人是否真正為短期美債創造新的需求,還是僅將原有需求從銀行存款或貨幣市場基金等管道轉移過來。若屬後者,其增量影響將微乎其微。如果出現脫鉤的情況,發行人可能需要變現儲備資產以滿足贖回需求。鑑於短期美債流動性極高,及其價格與聯準會的政策利率緊密關聯,其對整個市場的影響仍應較為有限。
2. 對美元地位的影響
美元的主導地位並未因為穩定幣的崛起而受到撼動。相反,由於主流穩定幣大多與美元掛鉤,這實際上更加鞏固了美元的主導地位。
回到貨幣功能的基本邏輯,成為全球主導貨幣的條件,就是在交易、央行儲備、債務發行、國際貿易結算等領域獨佔鰲頭。截止目前,美元約佔外匯交易的90%、國際債務的66%、央行外匯儲備的58%以及SWIFT交易的48%,可謂尚未遇到真正的競爭對手。我們在今年早些時候曾詳細撰文探討過這一點。
目前,穩定幣的應用場景依然主要集中於加密貨幣生態系統內,作為加密貨幣交易的基礎資產或“鏈上現金”使用,在支付和匯款領域的應用仍相當有限。雖然穩定幣在該領域的快速擴展可能會在一定程度上取代美元的使用(尤其是在跨境交易中),但遠不足以對美元的霸主地位構成挑戰。然而,穩定幣可能會對金融體系中的銀行和融資市場產生較為顯著的影響。 (點滴科技資訊)
美元主導地位未受挑戰;相反由於主流穩定幣普遍掛鉤美元,其地位得以增強
日均交易量(10億美元)
